Corrections:
Correction: MiR-1 downregulation correlates with poor survival in clear cell renal cell carcinoma where it interferes with cell cycle regulation and metastasis
Metrics: PDF 1587 views | ?
1 Department of Urology, Tongji Hospital, Tongji Medical College, Huazhong University of Science and Technology, Wuhan, China
2 Institute of Urology, Tongji Hospital, Tongji Medical College, Huazhong University of Science and Technology, Wuhan, China
3 The Wistar Institute, Philadelphia, PA, USA
4 Department of Cell Death and Cancer Genetics, The Hormel Institute, University of Minnesota, Austin, MN, USA
* Haibing Xiao and Jin Zeng contributed equally to this work
Published: December 24, 2019
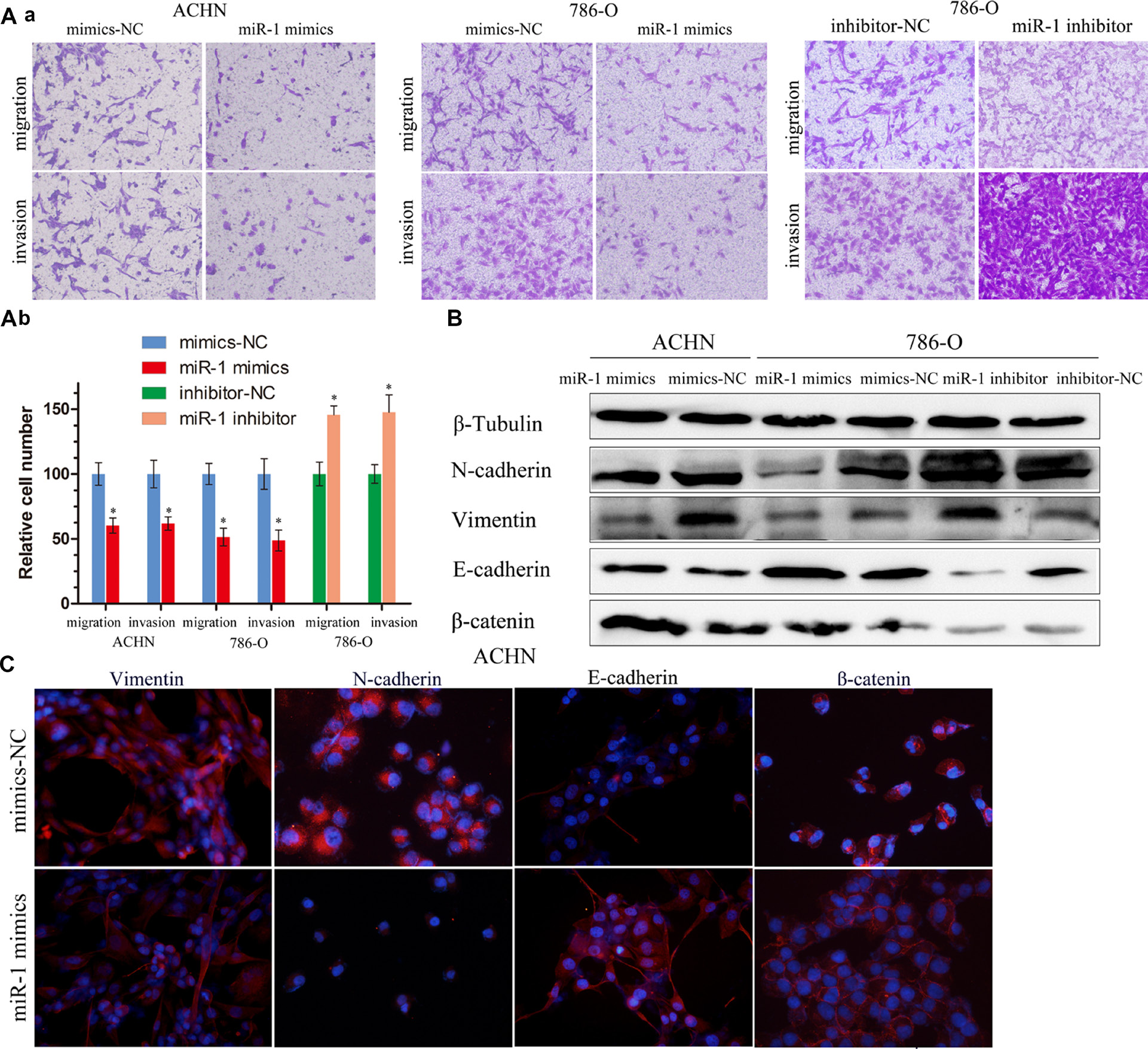
This article has been corrected: Due to errors in image selection, two small pictures were partially overlapped in Figure 3A - the mimics-NC are the same as the inhibitor-NC in the migration group of 786-O. The corrected Figure 3 is shown below. The authors declare that these corrections do not change the results or conclusions of this paper.
Original article: Oncotarget. 2015; 6:13201–13215. DOI: https://doi.org/10.18632/oncotarget.3915.
Figure 3: miR-1 attenuates ccRC cell migration and invasion. (A. a) Migration and invasion assay for renal cancer cells. Representative photographs were taken at ×200 magnification; number of migrated cells was quantified in ten random images from each treatment group. (b) Results were the mean ± SEM from two independent experiments and plotted as percent (%) migrating cells relative to mimic-NC or inhibitor-NC. *P < 0.05. (B) EMT-related proteins were determined by immunoblot analysis. β-Tubulin was used as loading control. (C) Representative photographs of immunofluorescence were taken at ×200 magnification. ACHN cells were transfected with 100 nM of indicated small RNA molecules.
All site content, except where otherwise noted, is licensed under a Creative Commons Attribution 4.0 License.
PII: 27357
